Beyond the Data Team: How Company-Wide Data Literacy Drives Competitive Advantage
Seeing Past the Screen: How Understanding the Full Data Ecosystem Unlocks Value
The Hidden Barrier to Digital Transformation
Across industries, organizations are investing trillions in digital transformation initiatives. New cloud platforms, AI-powered analytics, and modern data architectures promise greater efficiency, better insights, and competitive advantages. Yet despite substantial technology investments, many of these initiatives fail to deliver their expected value.
The culprit sometimes isn't the technology itself but what can be seen as a fundamental gap in organizational data literacy. While technical teams understand data structures and flows, the majority of employees, from frontline staff to executives, sometimes lack a basic conceptual understanding of data as a distinct, manageable asset.
This "data literacy gap" sometimes manifests as what I call "interface dependency,” a Systems Thinking failure where employees interact only with isolated components (screens and reports) rather than conceptualizing the interconnected information ecosystem that powers them. While users may become comfortable with the business meaning of the data presented in a specific UI or report, they often miss the valuable context of its underlying structure and how it connects within the broader information ecosystem. They see the parts, not the whole system, limiting their ability to adapt to new tools or envision new possibilities for the organization's data assets. As technology races ahead, this lack of foundational understanding means business adoption of powerful new tools frequently trails behind. The common "Data Iceberg" metaphor (Figure 1) aptly illustrates this hidden complexity.
The Business Cost of Data Blindness
When employees lack basic data literacy, organizations face concrete business consequences:
Decision Paralysis: Teams become overly dependent on technical specialists to answer even basic data questions, creating bottlenecks that slow decision-making. This dependency not only slows operations but also pulls valuable data specialists away from strategic projects if relying on internal teams, or incurs significant costs when leaning on external consultants.
Resistance to Modern Tools: Employees comfortable with legacy interfaces often resist new systems not because the tools are difficult, but because they don't understand the data concepts that underpin them.
Compliance Vulnerabilities: In regulated industries, employees who don't understand data lineage, classification, or governance principles create significant compliance risks—especially in heavily regulated sectors like finance and healthcare.
Innovation Barriers: When most employees can't "think in data," they can't envision new ways to leverage information assets, leaving innovation solely to technical teams.
Research supports the business value of data literacy. A 2022 Forrester study commissioned by Tableau found that organizations investing in data literacy experience higher productivity, increased innovation, and better customer experiences. Meanwhile, Gartner research indicates that by 2023, data literacy would become an explicit and necessary driver of business value, prompting 80% of organizations to initiate specific competency development programs.
Beyond Technical Interfaces: The Mental Model Problem
According to Bernard Marr in Forbes data literacy encompasses "the ability to explore, understand and communicate with data" including "working with, interpreting, and making decisions with data" and "conveying data's significance and value to others." Academic research supports this view. Wolff et al. in their paper "Creating an Understanding of Data Literacy for a Data-driven Society" define data literacy as "the ability to use data to understand real world phenomena" and argue that "society is becoming increasingly reliant on data, making it necessary to ensure that all citizens are equipped with the skills needed to be data literate." Yet this fundamental skill remains underdeveloped in many organizations.
The core challenge in many organizations isn't that employees lack technical skills—it's that they lack a conceptual understanding of data itself. Consider these common scenarios:
Financial analysts who can navigate complex legacy reporting systems but don't understand that the numbers they see represent data stored in databases that could be analyzed differently
Operations teams who complete digital forms but don't recognize that their inputs become data assets that flow through multiple systems
Executives who request custom reports without understanding how data is structured, leading to inefficient, redundant reporting processes
These aren't technology training issues—they're conceptual barriers that prevent employees from thinking about information as data that can be captured, transformed, analyzed, and leveraged in multiple ways.
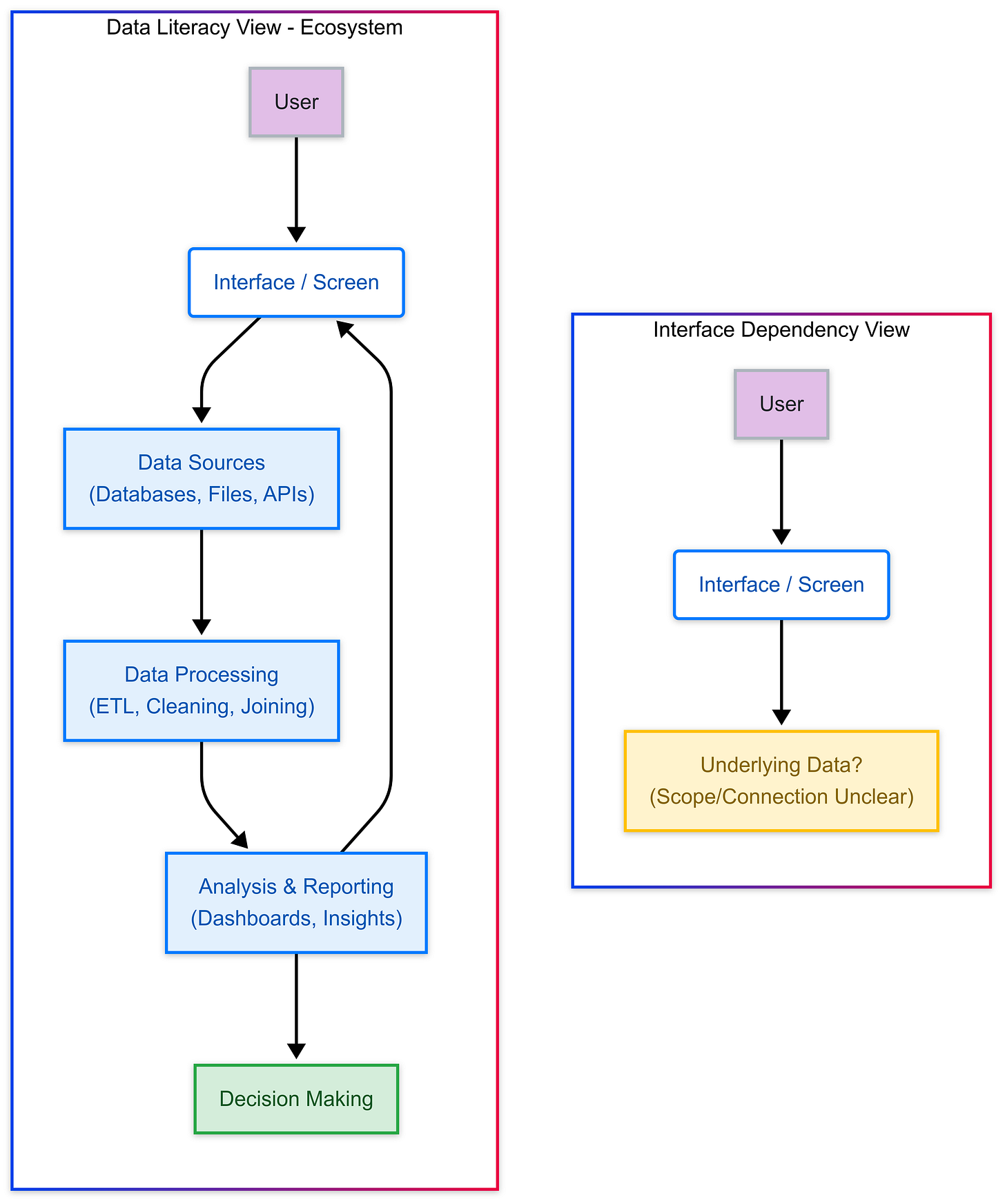
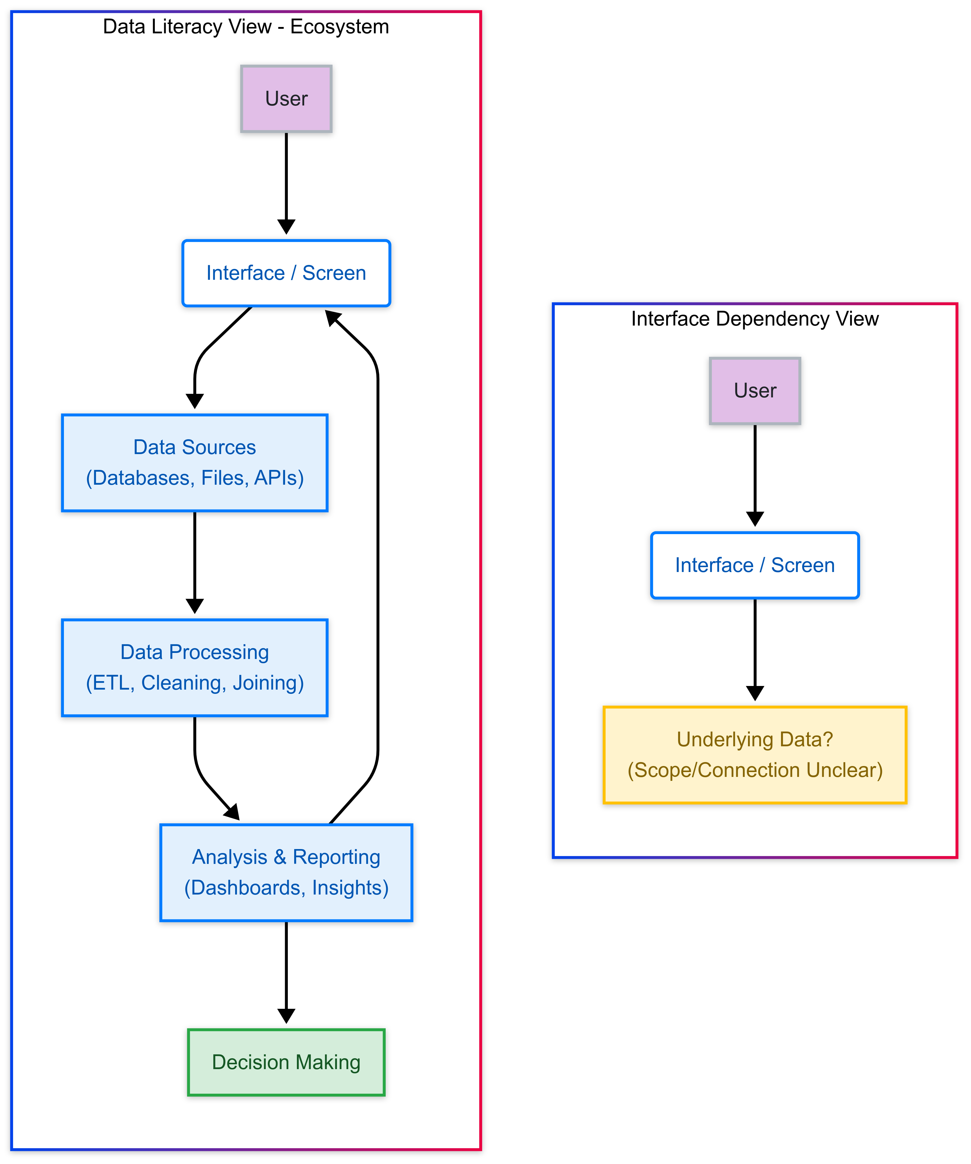
The following diagram illustrates the difference between this limited 'interface view' and the broader 'data ecosystem view' characteristic of data literacy:
The 'Interface Dependency View' depicts the limited understanding where a user interacts with a screen, but the underlying data sources and processes remain obscure. In contrast, the 'Data Literacy View' shows a user interacting with an interface while understanding it connects to data sources, which are then processed and analyzed to generate reports and insights that ultimately inform decision-making and feed back into the system."
The Components of Organizational Data Literacy
Building true data literacy requires more than teaching employees to use new tools. It requires developing a shared mental model of data across the organization. As Wolff and colleagues at the Open University emphasize, the foundations for a data literate society must be built systematically, beginning with key data literacy competencies that enable individuals to work with data in meaningful contexts:
1. Data Conceptualization
Employees need to understand that data exists independently from the interfaces they use to access it. This means recognizing that:
The information they see on screens exists as structured data
This data can be accessed and used in multiple ways
Data has properties like type, format, and relationships
2. Data Flow Awareness
Understanding how data moves through the organization's interconnected systems and processes is crucial. This involves mapping the system:
Where data originates and how it's captured (system inputs)
How it's transformed as it moves between systems (system processes and potential feedback loops)
How different departments interact with the same data (system interdependencies)
3. Data Quality Consciousness
Recognizing that data quality issues are systemic problems affecting business outcomes:
Understanding how input errors create negative feedback loops that propagate through interconnected systems
Recognizing the business impact of poor data
Taking ownership for data quality regardless of role
4. Basic Analytical Thinking
The ability to interpret and question data:
Understanding basic statistical concepts
Recognizing correlation versus causation
Questioning data sources and methodologies
5. Data Governance Concepts
Awareness of how data should be managed:
Understanding classification and sensitivity
Recognizing regulatory requirements
Following data handling procedures
In their article "The social utility of 'data literacy’”, Pangrazio and Selwyn examine how recent developments in datafication challenge traditional assumptions about privacy and the role of both government and commercial entities in our lives. They argue that while regulatory approaches and technical innovations are important, educational interventions—specifically developing data literacy—are crucial for understanding new forms of digital control. Their research suggests that data literacy requires "both a more complete theorisation and complex practical development" to become a meaningful strategy for addressing these challenges.
Case Study: Airbnb's "Data University" Fosters Data-Driven Decisions
Tech giant Airbnb provides a compelling real-world example of tackling data literacy head-on. Recognizing the need to empower employees beyond the data science team, they established "Data University," an internal education program started in 2016.
A key evolution was the "Data U Intensive" format, piloted with teams like Experiences and Public Policy. This approach involved:
Tailored, Condensed Training: Multi-day sessions focused specifically on the data, tools (like SQL and internal dashboards), and business problems relevant to that team.
Embedded Expertise: Training was delivered by data scientists already working with the specific teams, ensuring relevance and applicability.
Focus on Self-Sufficiency: The goal was to equip team members to answer their own data questions and integrate data into their daily work.
The results demonstrated a significant impact:
Reduced Specialist Load: Data scientists supporting the trained teams saw a 50% reduction in ad hoc data requests, freeing them for more complex, strategic analysis.
Increased Data Usage: Follow-up surveys showed these teams became highly "data-powered," with over 80% of members regularly viewing data and using data tools, integrating data into most decisions.
Empowered Employees: Participants felt more confident exploring data and developed their own dashboards and localized data solutions.
Airbnb's experience highlights how targeted data literacy initiatives, focused on practical application and supported by leadership, can reduce bottlenecks, increase self-service analytics, and foster a truly data-informed culture.
Building Data Literacy Across Organizational Layers
Effective data literacy initiatives cannot be one-size-fits-all; they must be tailored to different organizational roles. For Leadership, the focus should be on understanding data as a strategic asset, grasping governance requirements, and developing the capability to critically evaluate data-driven recommendations. Middle Management plays a crucial bridging role, needing to emphasize data flow across departmental boundaries, develop skills to identify data quality issues, and build the capability to translate business needs into data questions. At the Frontline, employees benefit most from understanding the direct connection between their inputs and the organization's data assets, recognizing how data quality affects downstream processes, and building awareness of essential data security and privacy requirements.
Practical Implementation Strategies
Building organizational data literacy requires a multifaceted approach:
1. Visualization Before Digitization
Before implementing new systems, create visual representations of data flows that help employees understand the underlying data model. Physical demonstrations often work better than technical diagrams.
2. Concrete Connections to Daily Work
Help employees see how the data they work with connects to broader organizational processes and decisions. Show them the "life story" of the data they handle.
3. Incremental Conceptual Training
Rather than comprehensive technical training, focus on building conceptual understanding incrementally through regular, bite-sized learning opportunities.
4. Cross-Functional Data Projects
Create opportunities for non-technical teams to collaborate with data specialists on small projects that build mutual understanding and shared vocabulary.
5. Data Governance Integration
Integrate data literacy with governance requirements, helping employees understand not just how to handle data but why proper handling matters, especially in regulated industries.
Measuring Data Literacy Progress
How do you know if your data literacy efforts are actually working? Measuring progress is key. Organizations should track this through a combination of direct metrics, which gauge individual learning and confidence, and indirect metrics, which reflect broader impacts on business processes and outcomes
Direct Measures
Data literacy assessments
Training completion and comprehension
Self-reported confidence with data concepts
Indirect Measures
Reduction in data quality issues
Decreased dependence on technical teams for basic data tasks
Increased cross-functional collaboration on data initiatives
Improved compliance with data governance requirements
Faster adoption of new data tools and platforms
Conclusion: Data Literacy as Competitive Necessity
As we move deeper into the data economy, organizations face a stark reality: widespread data literacy is no longer optional—it's a competitive necessity. Companies that build data literacy beyond their technical teams will make better decisions faster, innovate more effectively, and adapt more quickly to changing conditions.
The most successful organizations recognize that data literacy isn't strictly a technical training issue, it's a fundamental business capability that enables everything from operational efficiency to strategic agility. By helping employees at all levels develop a mental model of data that extends beyond the interfaces they use, organizations can unlock the full potential of their information assets and their people.
When employees understand data as a governed asset rather than just information on a screen, they become active participants in maintaining compliance rather than passive users of systems they don't fully comprehend.
The question for leaders isn't whether your organization needs broader data literacy; it's whether you can afford to let your competitors develop it first.
How is your organization approaching data literacy? What challenges have you faced in helping employees think beyond interfaces to understand data concepts? Share your experiences in the comments